學校簡介
校長的話
學校背景
校園相簿
辦學宗旨及校訓
校園電視台
校園電視台簡介
學校管理委員會
行政架構
學校資訊
政策及指引
學校計劃及報告
校務報告
學校發展計劃
學校周年計劃
各項特定津貼計劃
學生活動支援津貼
學校刊物
班級結構
上課時間表
校歌
校服樣式
學與教
中文科
英文科
ENGLISH CURRICULUM
SPACE TOWN
E-DICTATION
ENGLISH SAYINGS OF WISDOM
數學科
常識科
人文科
科學科
視覺藝術科
音樂科
體育科
ROBOCOACH APP 下載
電腦科
普通話科
德育課
圖書科
學生支援
學生成長
訓育
粉官之星
各班班口號創作
學生輔導
全方位學生輔導服務
和諧校園月行動日
學習支援
校本學習支援措施
言語治療師分享
學生講座工作紙
網上資源分享
參考網站
價值教育
國民教育
參考資料及網頁
宮廷陶藝工作坊
學校活動
學科活動
中文科活動
中華文化日
中文科話劇欣賞—《語文特攻隊──標點戰士》
2425中文科創意寫作比賽
中華文化活動
同慶中秋猜燈謎
英文科活動
WEEK OF LOVE AND GROWTH
HALLOWEEN ACTIVITY DAY
ENGLISH DAY
數學日
STEAM DAY
普通話日
粉小閲讀日
官小聯校交流活動——走進「龍躍頭文物徑」看歷史
基本法流動車
粉小樂器匯演
STEAM DAY 2425
課外活動
周五課外活動
校隊訓練
周六學藝班
教育性參觀
創新科技嘉年華2024
動植物公園
香港文化博物館—兒童探知館
香港新一代文化協會科學創意中心
建造業零碳天地—STEAM LAB
香港終審法院
嶺大賽馬會樂齡科技體驗館
解放軍駐香港部隊展覽中心
參觀國家安全展覽廳
「動物探索」精神健康同樂日
香港文化博物館
參觀公民教育資源中心
參觀湛江艦和運城艦
學習交流團
姊妹學校交流—「東莞的歷史人物及事件」交流團
新加坡英語學習及STEAM創科之旅
「同根同心」廣州交流活動
東莞及中山歷史文化之旅
河源的水利建設及環境保育之旅
韓國STEAM及文化之旅
青島學習交流團
四川的歷史文化及生態探索之旅
學校大型活動
粉小中秋同樂日
學習成果展
四十周年校慶暨畢業典禮
第十六屆運動會
2024至2025年度畢業典禮
其他學校活動
秋季旅行
聖誕聯歡會(2023-2024)
畢業茶會
聖誕聯歡會暨藝墟表演 ( 2024-2025)
「著綠」日
小六升中適應教育營
家長教師會
家長教師會會章
家長教師會常務委員會
家教會及家長活動
2024-2025
家長日、家長教育講座及家長教師會周年大會
家長教師會親子大旅行
2023-2024
家長日、家長教育講座及家長教師會周年大會
家長教師會親子大旅行
2025-2026
家長日、家長教育講座及家長教師會周年大會
校友會
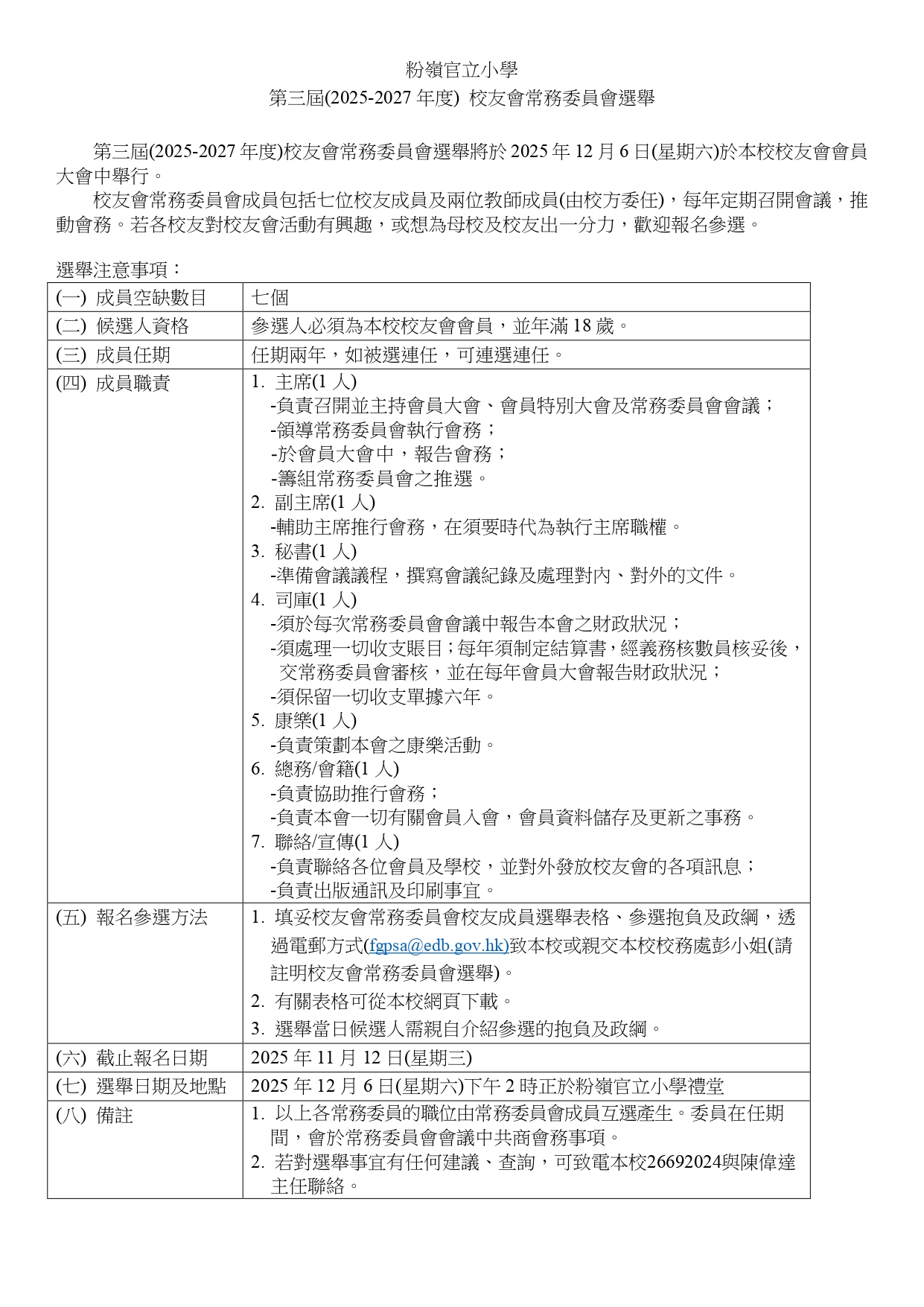
第三屆(2025-2027年度)校友會常務委員會選舉
第三屆(2025-2027年度)校友會常務委員會名單
校友會會員大會及活動
2023-2024
校友燒烤同樂日
2023-2024校友會會員大會
2024-2025
2024-2025 校友會會員大會
校友會《新春行山樂悠悠》
2025-2026
2025-2026 校友會會員大會
校友會「新春行山樂悠悠」活動
校友會會員申請表格
舊相重溫
入學及升中資訊
小一入學
幼小銜接活動
「小小飛機師體驗日」
親子編程工作坊
大手拖小手・塱原生態遊
小一適應家長講座
插班生入學申請
插班生申請程序
插班生入學申請表格
升中派位結果
參考資料
實用資訊
GRWTH手機應用程式
網上學習資源
衞生署學生健康服務及學童牙科保健服務
在校午膳網上訂餐教學
第三屆(2025-2027年度) 校友會常務委員會選舉通告